



28V Wide Voltage Range 4-Switch Buck-Boost Controller
DESCRIPTION
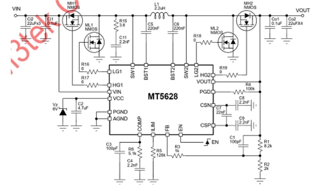
The MT5628 is a wide input range four-switch buck-boost controller with integrated drivers for external power MOSFETs. It can regulate the output voltage at, above, or below the input level.The device employs the patented peak current mode with constant off-time control scheme that significantly simplifies control loop design and offers seamless transition between Buck, Buck-Boost and Boost mode operations. Proprietary inductor DCR current sensing eliminates the need for external current sense resistor and improves system power efficiency. With external compensation, the MT5628 can be optimized to operate with a wide range of input and output voltage at all current levels. The device can work with a variety of external MOSFETs and components to provide the best total solution for different output power requirements.Additionally, the MT5628 comes with internal soft-start, programmable inductor peak current limit, input undervoltage and over-voltage lockout, hiccup mode for short circuit or overload protection and thermal shutdown.
The MT5628 is available with a small footprint 4mmx4mm 20-lead QFN package.
FEATURES
Input Voltage Range from 3.1V to 28V
Output Voltage Range from 1V to 28V
Up to 97.5% Efficiency
Inductor DCR Current Sensing
Programmable Inductor Peak Current Limit
Accurate EN Threshold Voltage
600kHz Switching Frequency
Output Voltage Power Good Indicator
Cycle-by-Cycle Peak Current Limit
Short Circuit Protection with Hiccup Mode
Thermal Shutdown
Available in 4mmx4mm 20-Lead QFN Package
Pb-Free ROHS compliant
APPLICATIONS
USB Type-C Hub and docking station
Car Charging
Monitor
Power Banks and Electronic Cigarette
USB-PD and Thunderbolt Ports for PCs
Industrial Battery Powered Systems
LED lighting system
智联达物联网技术(深圳)有限公司
邮箱:sales@smartlinkiot.com
电话:18570601135
微信/QQ: 630109651
地址:深圳市龙岗区城投商务中心316
RISC-V工业DSP GPIO接口扩展
SRAM/DDR3/4 高速USB接口转换
三端稳压LDO DisplayPort转换
升降压DC-DC HDMI接口转换
OVP/OCP/Efuse 理想二极管
负载/限流开关 场效应管MOSFET
模拟开关 更多产品...
服务器/电脑
安防/物联网
网络通讯
电视/机顶盒
国防军工