




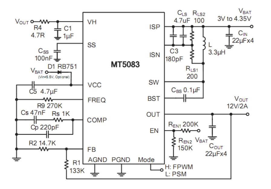
Description
The MT5083 is a high efficiency fully integrated synchronous Boost converter with built-in main switch and synchronous switch. The device has 20A switch peak current capability and provides output voltage up to 30V. Synchronous rectification increases efficiency, reduces power losses and eases thermal requirements, allowing the MT5083 to be used in high power step-up applications. The 2.7V to 30V input voltage range supports a wide range of battery and AC powered inputs. The 70μA no load quiescent current extends operating run time in battery-powered systems. The operating frequency can be externally set for a 50kHz to 1MHz range, as for operation mode:
Mode pin: Low is automatic PSM/PWM mode.
Mode pin: High is Forced PWM mode.
The MT5083 implements a programmable soft-start function, an adjustable cycle by cycle switching peak current limit function and thermal shutdown protection. The MT5083 is available in a small 22 pin 4mm×4mm QFN package.
Features
MT5083: 2.7V to 30V Input Range
3V to 30V Output Voltage
Integrated 30V Rating 12mΩ Main and Synchronous Power Switches with 20A Peak Current Capability
Adjustable Input UVLO through EN pin
Low Quiescent Current 70μA
Low Shutdown Supply Current 3.5μA
Resistor or Inductor DCR Current Sensingn Adjustable Frequency from 50kHz to 1MHz
Programmable Soft-start
Programmable Mode
High: FPWM;
Low: PSM/PWM
Cycle-by-Cycle Current Limit
Thermal Shutdown
QFN4×4_22L Packages
Pb-Free ROHS compliant
Application
USB TypeC-PD and Thunderbolt Port for PCs
Industrial Battery Powered POS Terminals
Quick Charge Power Banks
Electronic Cigarette
Hi Power Bluetooth Speaker
智联达物联网技术(深圳)有限公司
邮箱:sales@smartlinkiot.com
电话:18570601135
微信/QQ: 630109651
地址:深圳市龙岗区城投商务中心316
RISC-V工业DSP GPIO接口扩展
SRAM/DDR3/4 高速USB接口转换
三端稳压LDO DisplayPort转换
升降压DC-DC HDMI接口转换
OVP/OCP/Efuse 理想二极管
负载/限流开关 场效应管MOSFET
模拟开关 更多产品...
服务器/电脑
安防/物联网
网络通讯
电视/机顶盒
国防军工